2021年1月22日,十三届全国人大常委会第二十五次会议通过了行政处罚法修订草案,并将于2021年7月15日起施行。
此次修订最大的亮点就是贯彻党中央重大改革决策部署,推动行政处罚制度进步。比如,增加了综合行政执法制度的规定;增加了行政处罚权下放到乡镇街道的规定,推动执法重心下移;将行政执法“三项制度”纳入到行政处罚法中;适当扩大行政处罚设定权限;完善行刑衔接制度;完善程序规定,推进严格规范公正文明执法,保障执法既有力度又有温度,保障当事人合法权益;适应新形势发展,对非现场执法进一步规范;补充行政处罚种类,引入行为罚、资格罚等方面的行政处罚种类;要求违法所得除依法退赔外予以没收;延长涉及公民生命健康安全、金融安全且有危害后果的违法行为的追责期限。
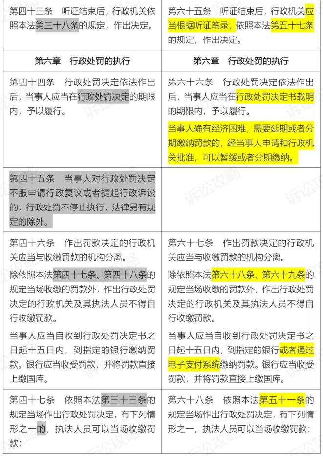
新旧对比图如下,大家一起收藏学习吧:



















单位:淄博市特种设备协会
账号:1603002109600002383
开户行:中国工商银行股份有限公司淄博张店西城支行
税号:51370300MJE099041G
联系地址:淄博市张店区华光路2号
邮政编码:255000
培训室:0533-3120615,0533-3120097
教务处:0533-3120611
综合室:0533-3121291